Sound System and Other Random Stuff
M-S Recording Resource
This is a collection of files describing some of the hardware used
for M-S recording. There is a short discussion of the theory, several decoder circuits, and a
bibliography.
-
Bibliography - Revised 2006
An overview and bibliography of articles and papers about MS-Stereo technique along with
brief descriptions of the three MS decoder circuits.
-
Circuit 1 Simple decoder #1, viewable gif.
-
Circuit 1 (pdf) Simple decoder #1, PDF format.
This is a simple decoder circuit using two opamps to perform the sum
and difference operation. Good for conceptual understanding.
-
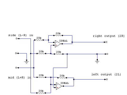
Circuit 2 Simple decoder #2, viewable gif.
-
Circuit 2 (pdf) Simple decoder #2, PDF format
This is a slightly more complex circuit using four opamps to perform
the sum and difference operation. This circuit does not use a
diff-amp to perform the sum and difference operation.
-
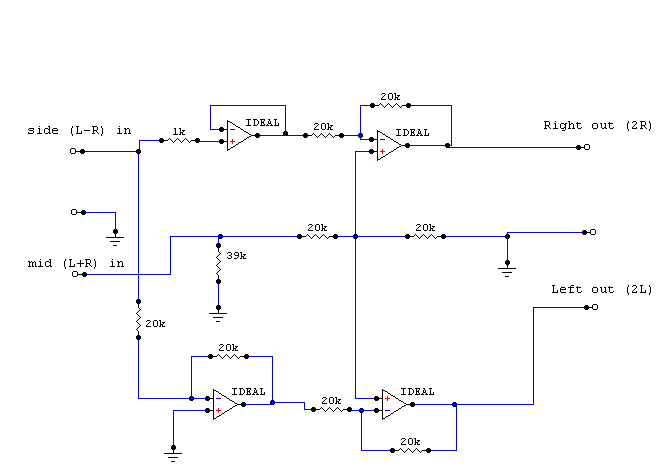
Circuit 3 Complex Decoder, viewable gif.
-
Circuit 3 (pdf) Complex Decoder, PDF format
This circuit has a stereo spread control, which varies the output's
separation from mono to normal stereo to super-stereo.
-
The classic Neumann passive MS-matrix circuit
A blast from the past, this circuit shows how it used to be done.
-
Return to top
Radar Sites I Have Known
I spent four years in the US Air Force, during the time that young men were being sent to VietNam to die in the name of democracy. That's
a statement of fact, at least how that fact was sold to the American People. For me, joining the Air Force was my countermove to being
drafted and a becoming an unwilling member of the Army, which would have nearly guaranteed me a free trip to VietNam.
Instead, as a voluntary Air Force enlistee, I got to spend the majority of my enlistment stateside, with my last major tour being in South Korea, at Osan Air Base.
My job title (AFSC) was 30454, Ground Radio Communications Equipment Repairman. It was nearly all tube gear, mostly UHF AM, 225-400mHz, about 100W output. There was some
prehistoric digital gear, all discrete, with germanium transistors everywhere. You had to go to a special school to learn about that gear, and I believe that one
of the selection criteria was how well they (the ruling class) believed you were likely to stick around after four years. I guess I could have played their game to try to
go to the school, which meant going TDY (temporary duty) to McChord for several weeks. But I didn't, so I never got to go.
I got my induction notice telling me to appear for induction into the armed forces of the United States. This would have been
late summer 1967. It was clear to me that letting the Army have me would be a guaranteed tour of Vietnam. I had from then until early November to find an alternative,
which could have been leaving the country, disappearing, or joining another branch of the military. I chose the latter. In my last year, I got to go TDY to an army outpost in the
area just south of the Korean DMZ. I got confirmation that I'd made the right choice 3 years ago.
A helpful Air Force recruiter led me thru the requisite testing, and I scored highest in electronics (DOH!). I didn't understand it at the time, but your entry to a given school was based
on a class beginning on some date, and then your enlistment would be that date with basic training time backed out of it. With the window that I had, there were no electronics schools openings.
The alternative was some other job, in a different career field. There were administrative openings (clerks). Since I knew how to type, I said yes, let's do that! Since I had my induction
notice, there really wasn't much choice in the matter.
I was still wondering how I could get things changed from being a clerk to being an electronics tech. The recruiter said to take my license with me and wave it around and maybe
someone would notice. In retrospect, that was a long shot, but someone did take notice. A few weeks later, I was
summoned to appear to take a test. This was apparently (unbeknownst to me) the final exam for the 304x4 tech school. At the time, I thought it would just get me into one of their
electronics schools. Ha! I must have passed, because a few weeks after that, I
received orders to report for duty in Charleston WV. No tech school. Instant job. DDA (direct duty assignment)
So much for the know-it-all in my flight (Airman Jones) who said, "They never give DDAs in electronics." I don't recall getting a chance
to rub it in. Little did I know what I was missing out on by not going to tech school. 40 weeks of
merde de poulet
with lots of military stuff mixed in, marching, inspections, power-hungry ropes (airmen put in positions of authority over you), etc. Oh
and let's not forget Biloxi Mississippi, deep down in the south, in the late 1960s, during the Vietnam war. Remember that all Asians look alike. Chinese, Japanese, Vietnamese, Singaporean,
etc. They all look the same. Not so good in the deep south!
The gear that my AFSC qualified me to work on was in use at Radar Sites, and there was a network of them all across the United States, and a few other places as well (like Vietnam).
Each site had search and height radars and radio gear to communicate with military aircraft in their sector. The purpose was to look for bad guys (Russians) flying over the horizon to do bad things to the capitalistic Americans.
I don't know if we fed radar coverage to the FAA for commercial aircraft but we definitely used it for national defense purposes.
The time I spent at three different radar sites in the continental US was great time, away from the pomp and circumstance
of the big bases, with their collection of military brass and the
merde de poulet
associated with them. At the radar sites, it was mostly just do your job. Inspections were infrequent, as was the time doing seemingly meaningless duty, like painting rocks. The
mess halls were run by a military cook, but staffed by civilians, so there was no KP. Really, it was not a bad gig. In the final analysis,
I lucked out!
I spent my stateside time at three different radar sites (which are now all closed/deactivated):
- 783rd Radar Squadron, Charleston, WV
- 776th Radar Squadron, Point Arena, CA
- 757th Radar Squadron, Birch Bay, WA
I haven't had the opportunity (or the desire) to return to Charleston. It was closed within six months of my arrival. Point Arena is on the Northern California coast,
on Hwy 1, and that is without a doubt, my favorite
stretch of road in the world. I've been up and down that road many, many times, and I've stopped in on occasion to see what's left of the radar site. I last visited the
site in October 2008. It's a remote location (150mi N of San Francisco), so if you're stationed there, your off-duty times are spent on site, or in one of the neighboring
towns. You need a weekend to get there from San Francisco, because it's about 3.5 hours one-way to get there. The site is decaying, and some of the
buildings are falling in on themselves.
It's the gravity of the situation, y'know?
n.b.
If you just drive up there, you'll get as far as the main gate. If you want to look inside, that requires an appointment with the caretaker.
2020 note: I think the caretaker who was there in 2008 has retired now. He was getting on in 2008, and it's 12 years since. There might not be
a caretaker now, and the neighbors who are into agriculture in varying forms, are not particularly sociable to strangers.
If you should venture up there, I'd not just go wander around exploring, and I'd definitely not recommend knocking on doors,
especially if you look establishment.
The site at Birch Bay, WA was a mile from the beach. A far cry from the usual location for a radar site. 60 minutes to Vancouver Canada, 20 minutes to Bellingham WA. A real peach. If you had to go
to a radar site, this was the one. It turns out that for me at least, this was a parking spot until an overseas billet opened up. Instead of a year at Blaine, I got about 9 months, and
then I got orders for Korea. If you do the math, I was supposed to get out around Halloween 1971, and my orders arrived about the end of July, with me to appear at my new duty assignment
somewhere in early September. The tour there was a year, and I would separate (be discharged) when I returned home in early September. The 4-weeks or so between then and the end of October
would be overlooked as being for "the convenience of the government." I didn't argue. It's a Whatcom County park now.
757th Radar Squadron Reunion
17 Sep 2016 at Bay Horizon Park (formerly the 757th Radron).
More details at
757th Radar Squadron page
There is also a Facebook page or two.
In May 2009, I was able to return to Birch Bay and see what is left of the site. This site is far less remote, being about 30 minutes north of Bellingham and 60 minutes south
of Vancouver BC. The DOD gave the site to Whatcom County, and they in turn leased part of it to the Lions Club, who turned it into a camp for people with special needs, Camp Horizon.
I've been back many times since. The old buildings keep disappearing; only the 24-tower remains of the radar towers. The barracks building are still there, because they're used by the Lion's club.
The county uses the gym for public recreation programs. The Lion's Club uses the orderly room for an office and meeting space. It's a wonderful way for the old radar site to live on. Since
it's now a park, you can just drive on up and in. The Gym is usually inhabited; you should stop in and say hi. Veterans who served there are always welcome.
A group of veterans who were stationed there have a reunion roughly every other even-numbered year. 2020 got cancelled because of Covid-19. We haven't decided to try in 2021 or to wait
for 2022. The 757th page will be updated to reflect this.
These links take you to sites created for each of these former radar sites.
I don't know when I'll get back to Charleston. Probably never.
783rd Radar Squadron. Not yet. Highly unlikely.
776th Radar Squadron. Online. Pictures added Nov 2009.
757th Radar Squadron. Online.
Return to top
Bad Idea Dept.
Have you ever had the idea of making adaptors to convert a common-ordinary extension cord (with NEMA 5-15 connectors)
into a speaker cable? Did you shelve the idea quickly after the briefest reconsideration? I hope you did!
These guys got the same idea and actually tried to take it to market, but I guess they never thought twice about what they had
really
done. These are two separate instances of the same idea, almost 10 years apart.
Don't even think about trying this. Do you know the expected lifespan of a 8-ohm loudspeaker that has been connected to 120VAC? Yeah, I know about Cerwin-Vega (who used to do this); that's a special case.
These are real data sheets. At least the
developer/inventor(?) of these products thought so.
I picked the J-Con one up at the 1996 AES convention. A friend
picked up the SpeakerLinx one at the 2005 NAMM Show. The product pictures were taken at that NAMM Show.
Talk about a bad puppy that keeps coming home!
Return to top
|